欢迎访问浙江海洋大学
EN

学校动态

浙海大国际学生举行“垃圾分类我先行 绿色生活共分享”活动

发布时间:2020-06-19

​6月18日,以"爱以类聚 文明有你"为主题的垃圾分类教育与分享活动在浙江海洋大学新教学楼B307教室举行。国际交流合作处、国际海洋教育学院老师及来自俄罗斯、巴基斯坦、坦桑尼亚等16个国家的46名国际学生参加。活动中,来自五个不同国家的国际学生代表分享了自己国家的垃圾分类和处理方式。同学们图文并茂的分享让在场...

学术沙龙:聚焦绿色石化技术前沿 助力产业可持续发展

发布时间:2020-06-18

​6月17日下午,由浙江海洋大学科研处主办,石化学院承办的“聚焦绿色石化技术前沿 助力产业可持续发展”学术沙龙活动在行政楼6号会议室举行。校长陈建孟出席沙龙并致辞。浙江石油化工有限公司代表,浙江海洋大学石油化工与环境学院、海洋科学与技术学院、国家海洋设施养殖工程技术研究中心(创新应用研究院)相关教师参...

学校党委书记严小军亲切慰问联系寝室考研学生

发布时间:2020-06-16

6月15日,浙江海洋大学党委书记严小军与联系的海科学院A16环科1班B415寝室考研学生亲切座谈,详细了解大家的学习、生活情况,对同学们成功考研“上岸”表示祝贺,并就营造更加优美的学习环境、提升校园服务水平等听取大家的意见和建议。学校办公室、学生处和海科学院负责人陪同参加座谈。​近年来,学校持续推动本科生考...

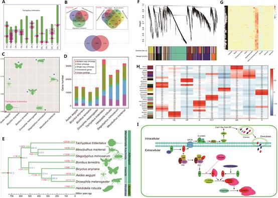
吕振明教授团队在中华鲎适应性进化机制研究取得重大发现

发布时间:2020-06-15

作为海洋里的远古遗民,鲎在地球上生存了至少有5亿年,因而被称为海洋里的“活化石”。然而,与鲎同时代的动物要么进化、要么灭绝,惟独它们从问世至今仍保留其原始而古老的相貌。它们是如何适应几亿年来快速变化的地球环境而得以幸存仍是一个悬而未决的科学问题。针对这个问题,浙江海洋大学吕振明团队联合西北工业大学...

浙江海洋大学举办“同心共筑梦 民族一家亲”少数民族学生演讲赛

发布时间:2020-06-15

​6月11日,浙江海洋大学“同心共筑梦,民族一家亲”少数民族学生演讲赛在学校图书馆报告厅顺利举行。浙江海洋大学党委委员、组织部部长、统战部部长虞剑锋,舟山市民宗局处室领导以及少数民族学生60余人到场观看。本次演讲赛围绕弘扬社会主义核心价值观、维护祖国统一、促进民族团结进步来开展。参赛选手紧扣主题,结合...

浙江海洋大学千方百计开展渔业船员培训 助力企业复工复产

发布时间:2020-06-12

近期,浙江海洋大学继续教育学院忙得不可开交,疫情发生以来,学院已经为舟山远洋渔业企业应急培训了662名渔业船员,确保了当地远洋渔业企业顺利复工复产。舟山是远洋渔业大市,据统计,2018年全市共有37家远洋渔业资格企业,投产远洋渔船564艘,远洋渔业产量49.13万吨,占舟山渔业产量的三分之一。远洋渔业因出海时间长...

严小军书记、王瑞飞副校长一行到中创海洋新材料船舶产业集群调研

发布时间:2020-06-12

6月10日下午,浙江海洋大学党委书记严小军、副校长王瑞飞一行前往中创海洋新材料船舶产业集群调研。中国渔业装备科技创新联盟理事长、中创海洋科技股份有限公司董事长贺波等陪同调研。贺波向与会人员详细介绍了新材料船舶产业现状、新材料产业集群运作模式、运作进展情况和舟山国家“十四五”新材料渔船试点工作实施方案...

王天明教授团队在无脊索动物中首次成功鉴定Kisspeptin的进化起源和功能演变

发布时间:2020-06-11

6月9日,浙江海洋大学海洋科学与技术学院王天明教授等在国际知名学术期刊eLife发表题为“Existence and functions of a kisspeptin neuropeptide signaling system in a non-chordate deuterostome species”的研究论文,该文被杂志以 “Scientists identify ancient origin for key hormone system”新闻稿形式推荐。此...

全国民族团结进步模范个人郭睿先进事迹报告会在浙江海洋大学举行

发布时间:2020-06-11

6月10日,全国民族团结进步模范个人郭睿先进事迹报告会在我校图书馆报告厅顺利举行。舟山市委统战部副部长余凯,浙江海洋大学党委委员、组织部部长、统战部部长虞剑锋,舟山市委统战部处室领导以及全校少数民族学生代表60余人参加报告会。报告会在《小舟山》与《我心安处》主题微电影中拉开帷幕。影片讲述了少数民族群众...

浙江海洋大学召开疫情防控工作领导小组会议

发布时间:2020-06-10

​6月9日下午,浙江海洋大学召开疫情防控工作领导小组会议,就建立健全疫情防控常态化条件下学校教育教学和管理机制进行专题研究和安排部署。校党委书记、疫情防控工作领导小组组长严小军出席会议并讲话,会议由校党委副书记、疫情防控工作领导小组副组长叶舟主持。学校疫情防控工作领导小组全体成员、各二级学院和相关...

首届甬舟一体化浙江海洋大学-北仑区校地、校企对接会成功举办

发布时间:2020-06-09

6月8日,宁波市人才中心副主任李佳玮、北仑区人力资源和社会保障局副局长杨宏伟等一行来校开展首届甬舟一体化北仑区人才政策推介会暨校地、校企对接会,并成功举办“我选宁波 我才甬现/青年北仑•立业之城”——首届甬舟一体化之北仑重点企业招聘选才活动。学校招生就业指导处、船舶与机电工程学院、经济与管理学院相关...

喜报!截至6月6日,浙江海洋大学2020届本科毕业生升学率已达25.73%

发布时间:2020-06-06

​近期,学校2020届考研学子喜讯频传,本科毕业生升学率达25.73%,再创历史新高。2020届本科毕业生2379人,报考国内硕士研究生1217人,考研上线632人、上线率26.57%(按考研报名人数计,上线率51.93%)。截止6月6日,共计录取612人,其中被国(境)外高校录取78人,占比12.75%,被国内高校录取534人,占比87.25%。国内深...

校长陈建孟赴浙江石油化工有限公司考察调研

发布时间:2020-06-05

为全面推进学校与浙江石油化工有限公司战略合作计划,根据双方的共同提议,6月4日,浙江海洋大学校长陈建孟赴浙江石油化工有限公司考察调研,并与浙江石油化工有限公司董事长李水荣、执行董事罗伟、副总裁张建国等进行会谈。学校地方合作处、招生就业指导处、石化学院等相关部门、学院负责人陪同考察。会谈中,李水荣对...

浙江海洋大学承担的“嵊泗县贻贝产业链提升发展等若干技术研究”项目顺利完成结题验收

发布时间:2020-06-03

近日,嵊泗县人民政府组织专家对浙江海洋大学承担的“嵊泗县贻贝产业链提升发展等若干技术研究”进行验收,嵊泗县委组织部、嵊泗县海洋渔业局、枸杞乡人民政府相关同志,学校党委书记、嵊泗县首席科学家严小军研究员,课题组主要成员,地方合作处相关负责人等参加验收会。专家组听取了项目实施情况汇报,查看了现场展示...

浙江海洋大学召开党委理论中心组扩大会议 学习贯彻全国两会精神

发布时间:2020-06-03

6月1日下午,浙江海洋大学召开党委理论中心组扩大会议,深入学习贯彻2020年全国两会精神,重点学习两会期间习近平总书记重要讲话精神,并对深入贯彻落实两会精神提出了明确要求。学校党委书记严小军作重要讲话,党委副书记王捷主持会议,学校党政领导班子成员,党委职能部门负责人、各二级党组织书记参加学习会。会议全...

共3873条 首页上页1...979899100101...259下页尾页 99/259

Copyright © Zhejiang Ocean University All Rights Reserved 

浙ICP备11048290号-1   浙公网安备33090202000355号 

地址:浙江省舟山市定海区临城街道海大南路1号(新城校区)    邮编:316022 

电话:(86)-0580-2550008     传真:(86)-0580-2551319 

书记信箱(sj@zjou.edu.cn) 校长信箱(xz@zjou.edu.cn)